您的位置:首页» 最新公告

征文通知----中国航空学会第九届动力年会征文通知

发布时间:2017-12-21

中国航空学会第届动力年会征文通知

 

各有关单位:

    www.5365.com拟于2018年第三季度召开中国航空学会第九届动力年会,现将有关事项通知如下:

一、征文内容

1. 航空发动机各相关专业学科领域的研究成果、进展和有关学术问题。包括:推进系统气动热力学、叶轮机、燃烧与传热传质、结构强度振动、可靠性、自动控制、机械动力传输、试验与测试技术、轻型燃气轮机、微小型发动机、火箭发动机,以及发动机软科学等。

2. 前沿学科在发展中的新概念、新理论、新方法和新技术以及跨专业、跨学科或学科专业交叉与边缘学科方面的研究成果。

3. 空天一体飞行器、微型飞行器动力技术研究。

4. 军民用飞机、通用飞机、无人机、直升机动力装置的研发与发展特点。

5. 航空、航天、航海、陆地动力系统在预研、研制、改进改型方面的新成果、新进展。航机陆用、能源开发、发动机与其他相关民用技术结合方面的研究。

6. 航空动力发展战略、发展目标、技术途径和国内外发展环境分析。自主创新与再创新分析,项目进展、预期目标和发展愿景。

7.型号研制过程中的技术分析、经济分析和管理分析。

 

二、征文要求

1. 应征稿件要求观点明确、论据充分、文字简练、数据准确、公式正确、图表清晰。已在全国性刊物或学术会议上发表过的论文,不在征文之列。

2. 论文全文一般不超过6000字(附带200字左右的摘要),综述性文章一般不超过8000字。

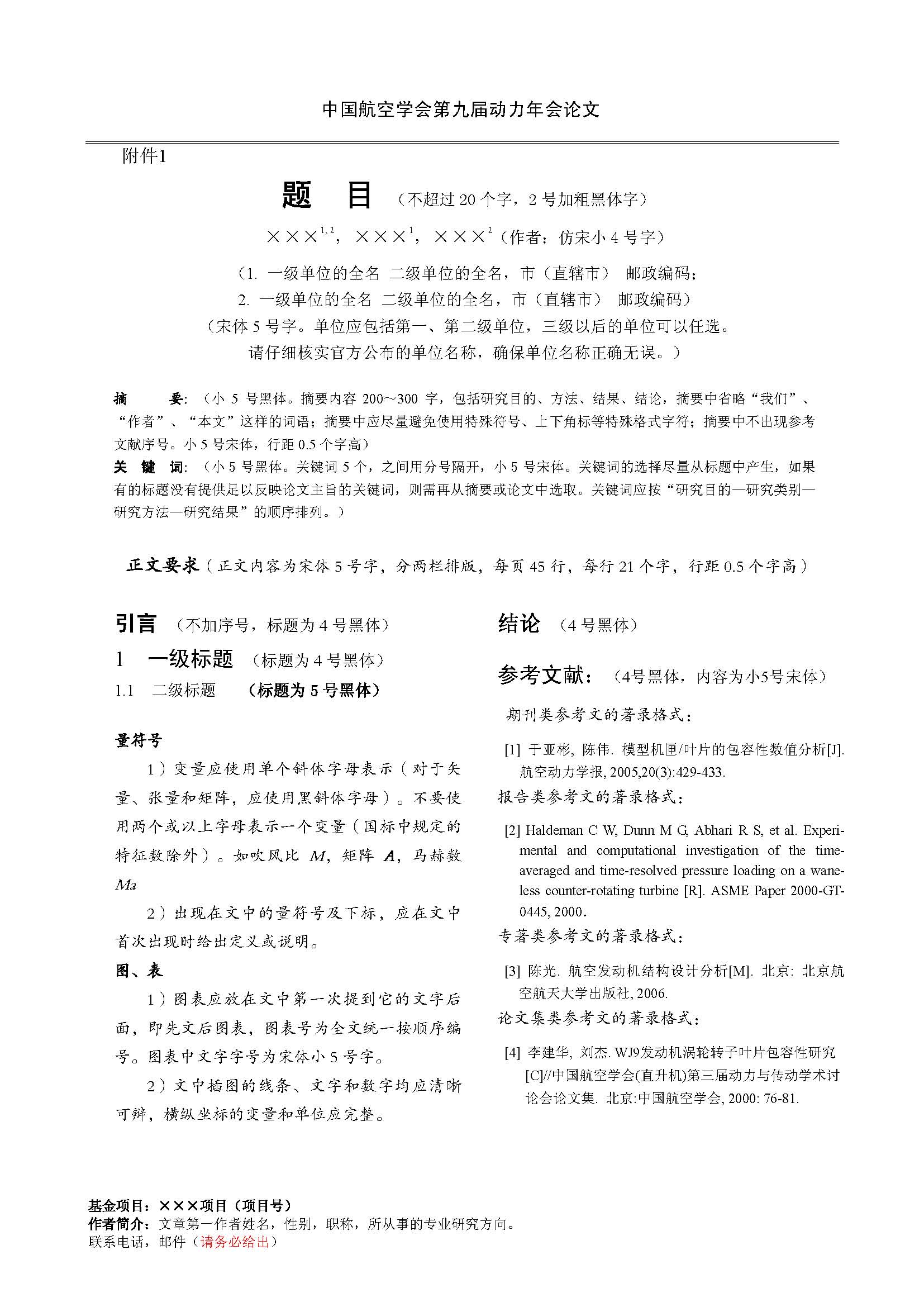
3. 请作者按论文格式规定排版论文(参见附件1

4. 作者文责自负,涉及保密部分,自行作解密处理。

5. 论文注明作者姓名、单位、职务、职称、邮政编码、通讯地址和联系电话(务必),以便联系。

6. 另要求单独提交一篇500600字的详细中文摘要,供印制论文摘要集使用。

 

会议时间和地点

时间:初步定在20189-10

地点:西安

具体时间和地点及有关事项另行通知

 

四、截稿日期

征文截止日期为2018630

 

五、论文递交地址

论文只需提交电子稿,邮件地址:csap@buaa.edu.cn   务必注明“动力年会征文”字样

 

六、 联系方式

联系人:王娟  电话:010-82317409   手机:13810963338 

 

 

www.5365.com

O一七年十二月十五日